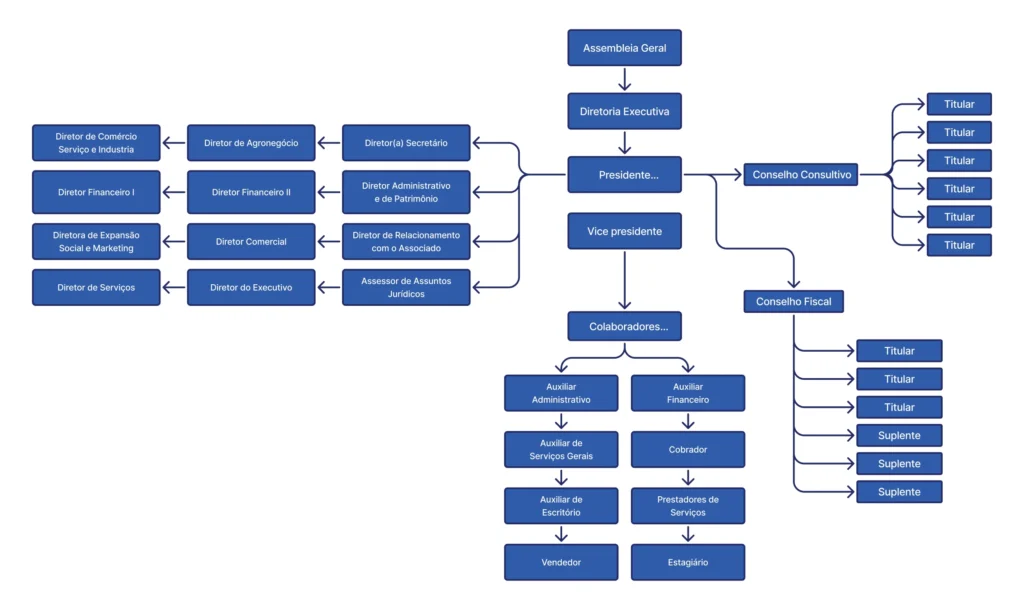
Institucional
Estrutura e governança: diretoria e colaboradores com nome e cargo,
além do organograma funcional.
Presidente

Presidente
Maria Aparecida

Vice
Presidente
Carlos Nizan
Diretoria Executiva

Diretor Administrativo e de Patrimônio
Joelson Zacarias

Diretora de Agronegocio
Iara Queiroz

Diretora
Secretária
Joanita Luz

Diretora
Financeira I
Reinilde Pereira

Diretora
Financeira II
Jacqueline Barros

Diretora de Expansão Social e Marketing
Marcele Soares

Diretor
Executivo
João Batista

Assessor de Assuntos Jurídicos
JOSE FÁBIO ANDRADE SAPUCAIA

Diretor
Comercial
PEDRO Souza

Diretor de Comercio
e Industria
José Bispo

Titular
Conselho Fiscal
Clodoaldo Rios

Titular
Conselho Fiscal
Tarcisio Oliveira

Titular
Conselho Fiscal
EDSON SILVA

Suplente
Conselho Fiscal
Nativo Gama

Suplente
Conselho Fiscal
LUCY GEANE RIOS
EVANGELISTA

Suplente
Conselho Fiscal
DAVID DANTAS
MARTINS MENDES
Conselho Fiscal

Conselho
Consultivo
MARILEIDE FERREIRA
DE OLIVEIRA

Conselho
Consultivo
Ana Krycia

Conselho
Consultivo
JHON MARLEY

Conselho
Consultivo
FABIO FERNANDES
GOMES

Conselho
Consultivo
KITO GOIS

Conselho
Consultivo
TARCISIO
OLIVEIRA LIMA
Conselho Consultivo

Presidente
CMEC
NADJA LUANA

Vice Presidente
CMEC
MICHELE ROCHA
Diretoria CMEC
Colaboradores

Auxiliar
Administrativo
KELMA FREITAS

Cobradora
REJANE NUNES

ADM
Financeiro
JESSICA DE
ARAUJO

Auxiliar de
Escritório
MARIA EVANA

Prestadora de
Serviços
Deise Oliveira
Organograma Funcional

